
2023年10月5日,由中国种子协会主办的“2023年寻找高产玉米高产品种”活动中,富尔农艺与中种国际合作玉米高产新品种“S1602”玉米在牡丹江市宁安市种植的100亩高产田地块进行专家现场田间测产,获得折合14%标准水分平均亩产940.17公斤的高产量,位列该组高产榜第一名。

本次测产活动中,黑龙江省种子协会组织种子科研、农技推广领域的专家,按照中国种子协会“关于开展2023年寻找玉米高产品种活动的通知”精神和有关要求与测产验收标准,遵循公平、公正、科学的原则,圆满地完成了此次测产活动。本次活动的测产专家组由黑龙江省农作物品种审定委员会玉米专业委员会顾问张相英研究员担任测产组组长,黑龙江省农科院作物栽培所王俊河研究员、齐齐哈尔市农业技术推广中心王新江推广研究员、黑龙江省种业技术服务中心刘蕊高级农艺师组成。

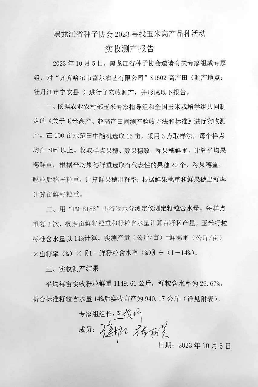
专家组根据农业农村部玉米专家指导组和全国玉米栽培学组共同制定的《关于玉米高产、超高产田间测产验收方法和标准》,对“S1602”玉米展开现场标准化的实收测产。在100亩“S1602”示范田中随机选取15亩,采用3点取样法,每个点平均在50平方米以上,收取样点果穗,实测平均亩实收籽粒鲜重1149.61公斤,用“PM-8188”型谷物水分测定仪测定籽粒含水量,籽粒含水量29.67%,折合标准籽粒含水量14%后计算,实测亩产为940.17公斤。






“S1602”是富尔农艺与中种国际合作的优势玉米新品种,该品种田间表现黄粮多行、果穗粗大、抗斑病、轴细粒深,具有稳定的增产潜力,植株柔韧性好、抗倒伏,适宜机械化收割,受到经销商和种植户一致的认可和好评。专家测产组对“S1602”的实测产量表示祝贺,一致认为该品种具备高产、稳产、抗性好等诸多优点,是适宜黑龙江省第一、二积温带、吉林、内蒙等适应区种植的优秀玉米新品种。




扫二维码用手机看
更多资讯
豆启未来,剑指第一 2024年富尔五大核心经销商“星火燎原”营销启动峰会圆满成功
垦丰种业红兴隆分公司副总经理李军一行莅临富尔水稻园区观摩指导
北大荒垦丰宝泉岭分公司领导莅临富尔水稻研究院观摩指导
版权所有:齐齐哈尔市富尔农艺有限公司 京ICP证000000号