五大九月,连池金秋,凉爽的秋风中弥散着丰收的气息。9月21日,由黑龙江省农业农村厅主办,黑龙江省种业技术服务中心、黑河市农业农村局、五大连池市农业农村局、齐齐哈尔市富尔农艺有限公司、富尔五大连池市农业科技有限公司联合举办和负责具体实施的“全省大豆专家育种示范基地品种跟踪评价现场观摩会”,在富尔五大连池市农业科技有限公司大豆品种示范基地隆重举行,本次现场观摩活动主要针对我省第五积温带大豆专家育种示范基地的大豆品种现场进行展示和评价。

2024年黑龙江省农业农村厅在哈尔滨、齐齐哈尔、牡丹江、佳木斯、绥化、黑河、双鸭山、伊春等8个市地建设农作物专家育种示范基地16个,其中玉米、水稻、大豆各4个,高粱、马铃薯、西甜瓜、蔬菜各1个,展示近五年审定、列入2024年我省农作物优质高效品种种植区划布局以及2023年重大品种后补助的玉米、水稻、大豆等主要农作物品种654个,展示适宜我省种植已登记的马铃薯、高粱、西甜瓜、蔬菜等非主要农作物品种265个。
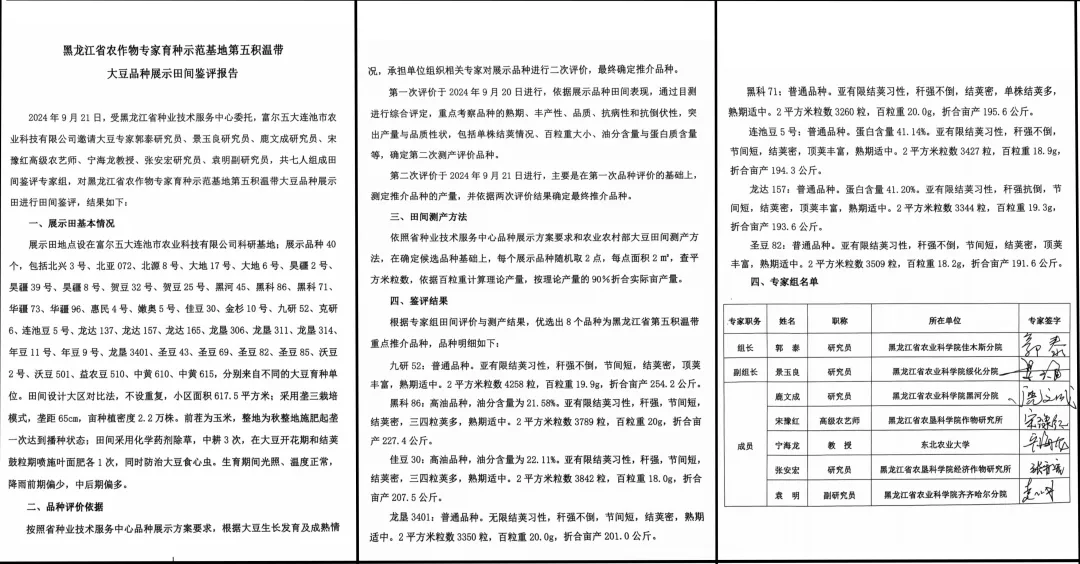
此次观摩活动是我省第五积温带大豆品种创新成果的集中展现和重点选拔。在观摩现场,经过收割、称重、测水分、换算和复核等环节后,由专家组组长原黑龙江省农业科学院佳木斯分院院长郭泰研究员带领的田间鉴评专家组从熟期、丰产性、抗病性、抗倒伏性和品质等方面对40个品种进行了田间测评。经过专家评选,黑科86、九研52、连池豆5号、圣豆82、龙达157、佳豆30、龙垦3401、黑科71等8个品种综合表现突出,被评为优质品种,并作为本次现场观摩会重点推广品种。

注:专家组现场鉴评大豆品种表现

注:专家组组长原黑龙江省农科院佳木斯分院院长郭泰研究员宣布品种鉴评结果

注:2024年黑龙江省农作物专家育种示范基地第五积温带大豆品种展示田间鉴评报告
与会人员通过现场观摩第五积温带不同大豆品种集中种植的田间表现综合对比,和大豆育种专家的现场评价,对品种的表现有了更直观和深入的了解。通过观摩活动,大豆育种专家与大豆农民合作社负责人、种植户们实现了面对面的深入交流,农民对大豆品种的识别能力得到了提升,特别是对大豆新品种的适应性、稳定性、抗逆性和丰产性等方面的识别能力得到了显著的提升。观摩会的举行,在提高农民识别判定品种的能力的同时降低了选种风险,同时,通过专家的鉴选,加速了优良大豆品种的市场导入进度,打通了优异品种进村入户的“最后一公里”,为保障粮食等重要农产品有效供给提供了有力支撑。、

扫二维码用手机看
更多资讯
豆启未来,剑指第一 2024年富尔五大核心经销商“星火燎原”营销启动峰会圆满成功
垦丰种业红兴隆分公司副总经理李军一行莅临富尔水稻园区观摩指导
北大荒垦丰宝泉岭分公司领导莅临富尔水稻研究院观摩指导
版权所有:齐齐哈尔市富尔农艺有限公司 京ICP证000000号